— 產品中心 —
PRODUCT CENTER單機設備
全國客服電話
18438498880
地址:河南省開封經濟開發區黃 龍園區緯六路18號
電話:0371--26630769
手機:18438498880 張經理
郵箱:2029505039#qq.com
日處理量:15-400噸木薯
日成品量:5-100噸干淀粉
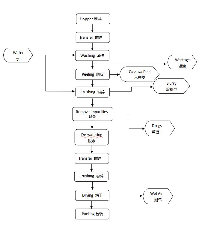
木薯全粉加工設備工藝流程:此流程為人工操作自動成套系統木薯全粉設備,同時我公司還為用戶配備自動控制系統。全粉烘干專業設備。比傳統烘干節能一半以上,輸送→清洗→脫皮→破碎→除雜→脫水→輸送→粉碎→烘干→包裝→入庫。
產品詳情
木薯全粉加工設備工藝流程:此流程為人工操作自動成套系統木薯全粉設備,同時我公司還為用戶配備自動控制系統。全粉烘干專業設備。比傳統烘干節能一半以上,輸送→清洗→脫皮→破碎→除雜→脫水→輸送→粉碎→烘干→包裝→入庫。

木薯全粉加工設備主要設備
1.清洗系統
清洗系統又稱清洗轉籠或滾筒式清洗機,主要用于清洗沙、皮、泥、雜物等。在其底部有兩個閥門出口,所有的雜質都對堆積在閥門出口處方便定期清理。
清洗之后,木薯會被送到U型槽(又叫槳葉清洗機或者浸泡式清洗機)里面,在U型槽里,石塊和其他一些重物質會被分離出去,這是第二次清洗。
設備特點
主要用來清洗木薯
由U型殼體,推進槳葉,傳動機構組成
去除木薯類外層沾帶的泥土沙石及薯皮 等雜物
動力小,處理量大,清洗
設備運轉穩定,操作方便,易于維修

客戶案例
相關推薦
在線留言